首页
专利查询
专利购买
专利转让
专利申请
15071489439
当前位置:
专利巴士
专利查询
专利名称
查询
高级查询
当前共找到
8115
个专利记录
,当前显示页码
76/406
专利名称
申请号
申请人
发明人
专利代办机构
[发明]
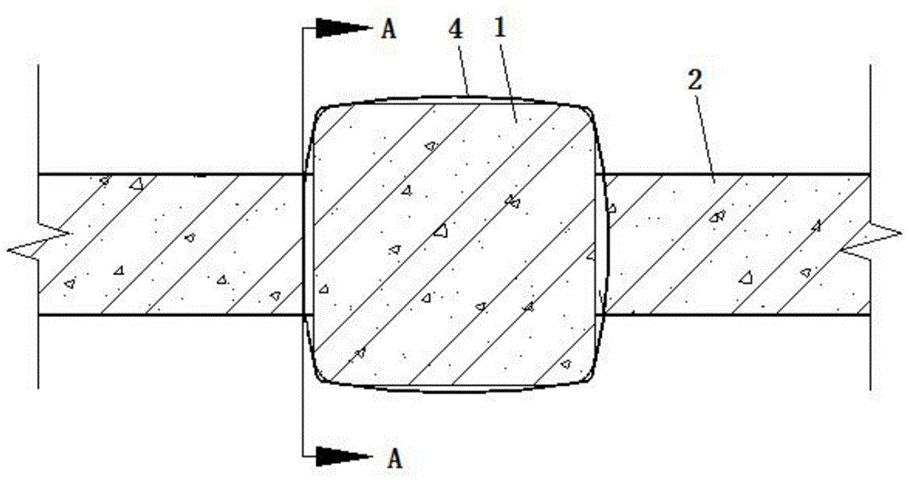
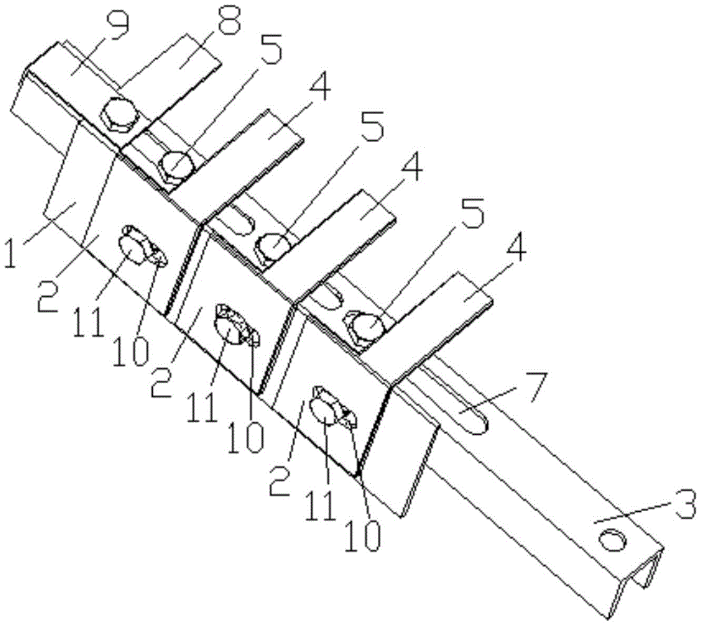
一种摩擦耗能型装配式梁柱连接节点
申请号:
201911373247.7
状态:
审中-公开
申请日:
2019-12-27
申请人:
武汉科技大学
发明人:
陈修远、李成玉、向傲磊、刘琪、袁双双、胡天炜
公开日:
代理机构:
主分类号:
E04B1/24(20060101)
我要购买
摘要:
一种摩擦耗能型装配式梁柱连接节点,包括H型钢柱和H型钢梁,所述H型钢梁的上翼缘、下翼缘均通过翼缘连接件与H型钢柱的柱翼缘相连接,所述H型钢梁两侧的梁腹板均通过腹板连接件与H型钢柱的柱翼缘相连接,所述H型钢梁、下翼缘连接件和腹板连接件均通过多套高强螺栓分别与H型钢柱、H型钢梁相连接,所述梁腹板上的其他螺栓孔为水平向的长圆螺栓孔,与下翼缘盖板相连接的下翼缘连接件上的螺栓孔为水平向的长圆螺栓孔。本发明利用各部件的摩擦耗能来削弱地震对节点产生的变形和损伤,维持主体结构的相对稳定,也有利于震后修复;同时,此装配式的节点可提高现场的施工效率,减少对主体结构的施工时间。
[实用新型]
一种摩擦耗能型装配式梁柱连接节点
申请号:
201922393284.6
状态:
有权
申请日:
2019-12-27
申请人:
武汉科技大学
发明人:
陈修远、李成玉、向傲磊、刘琪、袁双双、胡天炜
公开日:
代理机构:
主分类号:
E04B1/24(20060101)
我要购买
摘要:
一种摩擦耗能型装配式梁柱连接节点,包括H型钢柱和H型钢梁,所述H型钢梁的上翼缘、下翼缘均通过翼缘连接件与H型钢柱的柱翼缘相连接,所述H型钢梁两侧的梁腹板均通过腹板连接件与H型钢柱的柱翼缘相连接,所述H型钢梁、下翼缘连接件和腹板连接件均通过多套高强螺栓分别与H型钢柱、H型钢梁相连接,所述梁腹板上的其他螺栓孔为水平向的长圆螺栓孔,与下翼缘盖板相连接的下翼缘连接件上的螺栓孔为水平向的长圆螺栓孔。本实用新型利用各部件的摩擦耗能来削弱地震对节点产生的变形和损伤,维持主体结构的相对稳定,也有利于震后修复;同时,此装配式的节点可提高现场的施工效率,减少对主体结构的施工时间。
[实用新型]
一种转运点吸尘口处加装的可调节导流装置
申请号:
201922400909.7
状态:
有权
申请日:
2019-12-27
申请人:
武汉科技大学
发明人:
石癸鑫、幸福堂、陈旺生、黄悦
公开日:
代理机构:
主分类号:
B08B15/04(20060101)
我要购买
摘要:
本实用新型公开了一种转运点吸尘口处加装的可调节导流装置,包括:固定装置、调节柱、导流板和螺纹插销;固定装置焊接在防尘罩的吸尘口四周的壁面上,固定装置内套有调节柱;调节柱顶端通过螺纹插销与固定装置相连,底端与导流板焊接,导流板由调节柱固定在吸尘口的正下方。本实用新型结构简单,使用方便,能够避免气流漩涡卷吸皮带上的小颗粒物料的现象。
[发明]
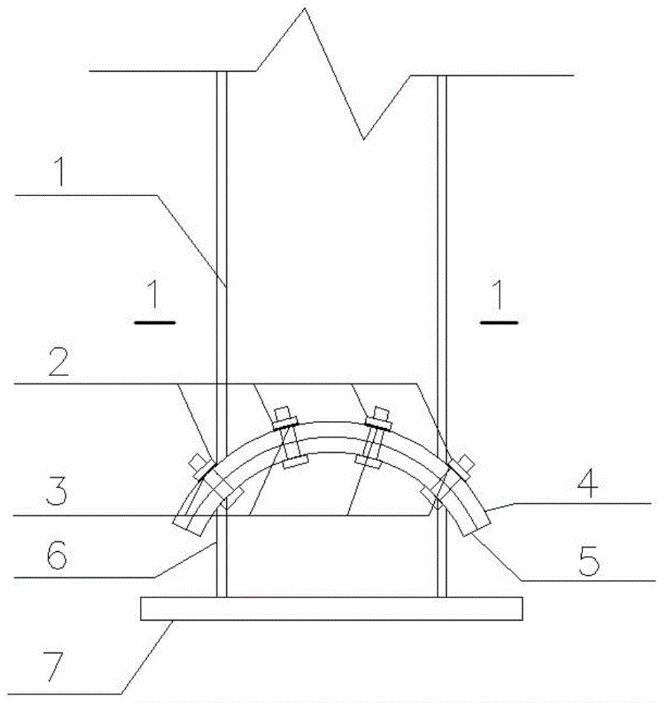
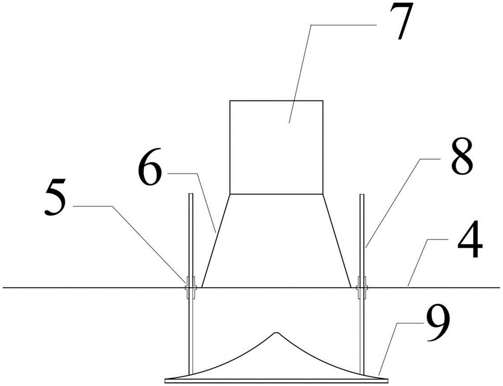
高强度螺栓连接弧形端板滑移摩擦耗能柱脚节点
申请号:
201911363188.5
状态:
审中-公开
申请日:
2019-12-26
申请人:
武汉科技大学
发明人:
刘琪、李成玉、向傲磊、袁双双、胡天炜、陈修远
公开日:
代理机构:
主分类号:
E04C3/32(20060101)
我要购买
摘要:
本发明为一种高强度螺栓连接弧形端板滑移摩擦耗能柱脚节点,属于建筑工程和钢结构技术领域。该节点由钢柱、两块弧形端板、高强螺栓组成,其中,钢柱与弧板之间采用焊缝连接。本发明介绍了高强度螺栓连接弧形端板滑移摩擦耗能柱脚节点的制作方法。本发明为装配式节点,形式简单,现场施工方便,节点可以转动,界面发生滑移摩擦,耗散地震能量,节点在转动过程中处于弹性状态,最大程度地避免震后结构中出现塑性变形和损伤。
[发明]
一种1-(4-氯苯基)-3-吡唑醇的合成方法及应用
申请号:
201911369211.1
状态:
审中-公开
申请日:
2019-12-26
申请人:
武汉科技大学
发明人:
程正载、李光要、张思龙、熊景、陈俊、孙欣、贾如艳、周佳丽、马里奥高斯尔
公开日:
代理机构:
主分类号:
C07D231/22(20060101)
我要购买
摘要:
本发明属于化学药合成领域,公开了一种1‑(4‑氯苯基)‑3‑吡唑醇的合成方法及其应用。合成方法包括:用乙二醇和氯乙醛在催化剂存在的条件下制得2‑(氯甲基)‑1,3‑二氧戊环,然后与氰化物反应,制得3‑氧代丙酰胺,用对氯苯肼盐酸盐与3‑氧代丙酰胺进行环合反应,获得纯度高于96%环合产物1‑(4‑氯苯基)‑3‑吡唑醇,产率高于90%。所合成的1‑(4‑氯苯基)‑3‑吡唑醇可作为杀菌剂吡唑醚菌酯合成过程中的重要中间体。
[实用新型]
一种多功能支架
申请号:
201922382314.3
状态:
有权
申请日:
2019-12-26
申请人:
武汉科技大学
发明人:
张海亮、董文辉、梁轩、樊昌
公开日:
代理机构:
主分类号:
A47B23/04(20060101)
我要购买
摘要:
本实用新型公开了一种多功能支架,包括架体和夹持定位组件,所述夹持定位组件与所述架体连接,所述架体包括主架板和手机支架,所述主架板为长方形板,所述主架板的中部设有前后贯穿其的缺口,该缺口的上下端延伸至靠近所述主架板的上下端边沿,所述缺口内设有用于固定书脊的定位组件,所述主架板的面板前侧的下端沿其边沿线设有向前延伸的抵靠部,其面板前侧的上端设有可上下伸缩的限位部,所述主架板的左右任意一端设有容纳槽,所述手机支架滑动装配于所述容纳槽内,并可左右滑动伸出或缩回所述容纳槽。优点:结构设计合理,轻巧方便,使用灵活,能够架置书籍和手机,有效的辅助学习。
[发明]
一种梁柱节点的加固结构及加固方法
申请号:
201911367213.7
状态:
审中-公开
申请日:
2019-12-26
申请人:
武汉科技大学
发明人:
杨泉、杨曌、董浩
公开日:
代理机构:
主分类号:
E04G23/02(20060101)
我要购买
摘要:
本发明公开一种梁柱节点的加固结构和加固方法,所述加固结构包括CFRP板条和记忆合金丝,梁柱节点包括混凝土柱以及分布在所述混凝土柱左右两侧的混凝土梁,两个所述混凝土梁靠近所述梁柱节点的核心区的一端分别设有前后贯穿其的通孔,记忆合金丝的两端分别穿过两个通孔且通过夹头连接固定,并缠绕在混凝土柱的外周,记忆合金丝与对应通孔内壁之间的间隙内填充有玻璃胶,两个所述混凝土梁的梁底分别设有沿其纵向分布且槽口朝下的条形槽,CFRP板条水平设置在条形槽内,CFRP板条与条形槽的内壁之间填充有环氧树脂胶。本发明公开的加固方法将内嵌的CFRP板条和将缠绕在混凝土柱上的记忆合金丝复合使用,有效地提高了梁柱节点的抗震性能。
[发明]
一种室外防雨晾衣装置
申请号:
201911364750.6
状态:
审中-公开
申请日:
2019-12-26
申请人:
武汉科技大学
发明人:
徐超、李公法、孙瑛、陶波、江都、云俊童
公开日:
代理机构:
主分类号:
D06F57/00(20060101)
我要购买
摘要:
本发明涉及一种室外防雨晾衣装置,包括:晾衣架,晾衣架包括晾衣横杆;第一卷轴,第一卷轴上卷绕有第一防雨布;第二卷轴,第二卷轴上卷绕有第二防雨布;两根相对设于第一卷轴两端的第一定位杆,第一定位杆的一端转动连接于晾衣架上,第一定位杆的另一端上穿设有第一连接环,第一连接环对应穿设于位于第一防雨布一端的第一连接布上;两根相对设于第二卷轴两端的第二定位杆,第二定位杆的一端转动连接于晾衣架上,第二定位杆的另一端上穿设有第二连接环,第二连接环对应穿设于位于第二防雨布一端的第二连接布上;以及驱动电机。本发明提供的晾衣装置中防雨布可向外延伸并罩设于晾衣横杆的外围,以防止雨天下雨滴洒落于晾晒于晾衣横杆上的衣物。
[发明]
基于蒙特卡洛方法的神经网络钢水温度预报方法
申请号:
201911354298.5
状态:
审中-公开
申请日:
2019-12-25
申请人:
武汉科技大学
发明人:
刘惠康、曹宇轩、鲍考明、柴琳、皮瑶、江典蔚、鄢梦伟、孙博文、李倩
公开日:
代理机构:
主分类号:
G06N3/00(20060101)
我要购买
摘要:
本发明提供基于蒙特卡洛方法的神经网络钢水温度预报方法,属于温度预报技术领域。该基于蒙特卡洛方法的神经网络钢水温度预报方法包括如下步骤:S1:建立分析模型;2:确定分析网络结构;S3:获取第一预设权值和第一预设阀值。本发明相比于传统的神经网络算法省去了由人工试验不断尝试来确定网络结构的复杂过程,针对迭代次数较多,时间较长的问题采用遗传算法对生成的神经网络模型进行优化,不仅提高了模型的精度,还节省了人力,使模型具有更好的泛化能力。
[实用新型]
一种地下气样液样采集装置
申请号:
201922363603.9
状态:
有权
申请日:
2019-12-25
申请人:
武汉科技大学
发明人:
李好强、雷学文、刘梦云
公开日:
代理机构:
主分类号:
G01N1/14(20060101)
我要购买
摘要:
本实用新型公开了一种地下气样液样采集装置,包括取样头、套管、储样管和电动伸缩件,套管竖向设置,且上端封口,取样头内部中空,其侧壁上具有与其内部连通的进样口,取样头置于套管的下端,且其上端与套管下端连接,取样头上端位于套管内向上设有凸起部,且凸起部的上端顶部设有出样口,且出样口处设有第一启闭阀组件,电动伸缩件安装在套管内上端,其伸缩端朝下,储样管竖向置于套管内,并位于电动伸缩件的下方,其上端封口,其下端敞口,且凸起部经储样管下端伸入到储样管内,并与储样管下端密封滑动连接,储样管内位于第一启闭阀组件的上方设有与第一启闭阀组件相互联动的第二启闭阀组件,第二启闭阀组件将储样管内分割成一个储样腔。其取样方便。
[实用新型]
一种纺纱机摇架皮辊定位规
申请号:
201922356207.3
状态:
有权
申请日:
2019-12-25
申请人:
武汉科技大学
发明人:
罗强、于普良、李光辉、胡回、李玉、许家旺
公开日:
代理机构:
主分类号:
D01H5/46(20060101)
我要购买
摘要:
本实用新型涉及一种纺纱机摇架皮辊定位规,包括面板和多个与皮辊一一对应的定位板,面板与摇架可拆卸连接且其一侧与摇架贴合;多个定位板并排间隔滑动的安装在面板的另一侧上,并可定位;多个定位板的一端分别通过拨动件与对应皮辊传动连接;滑动定位板,并通过拨动件带动对应的皮辊移动。本实用新型的有益效果是结构简单紧凑,面板与摇架贴合,稳定性较佳,可以有效地提高定位的准确性,提高隔距的准确性,生产效率大大提高。
[发明]
一种钢丝绳传动刷漆机
申请号:
201911356967.2
状态:
审中-公开
申请日:
2019-12-25
申请人:
武汉科技大学
发明人:
邓梦洋、周敏、李亚兰、谢良喜、姚俊夫、阮志国
公开日:
代理机构:
主分类号:
E04F21/08(20060101)
我要购买
摘要:
本发明涉及一种钢丝绳传动刷漆机,包括:推车,推车的底部四角处设有万向轮,且推车的推车板上设有固定框架;纵移框架,纵移框架设于固定框架上,且纵移框架可沿固定框架的高度方向上、下往复滑动;横移框架,横移框架可拆卸式的安装于纵移框架上,且横移框架上设有托板,托板可沿纵移框架的宽度方向左、右往复滑动,托板上设有用于喷涂油漆的喷涂管;第一卷扬机,第一卷扬机设于横移框架上;以及第二卷扬机,第二卷扬机设于推车板上。本发明提供的刷漆机中利用卷扬机驱动纵移框架及横移框架运动,从而带动喷涂管进行喷漆作业。
[发明]
一种基于多点压力传感器的抱闸故障诊断方法
申请号:
201911353305.X
状态:
审中-公开
申请日:
2019-12-25
申请人:
武汉科技大学、中钢集团武汉安全环保研究院有限公司
发明人:
刘惠康、皮瑶、李倩、喻青、王维佳、鄢梦伟、孙博文、曹宇轩
公开日:
代理机构:
主分类号:
B66B5/00(20060101)
我要购买
摘要:
本发明提供一种的基于多点压力传感器的抱闸故障诊断方法,属于封装外壳技术领域。该的基于多点压力传感器的抱闸故障诊断方法S1:获取第一信号数据;S2:对信号预测模型进行训练;S3:对第一信号数据进行分类。本发明对于给定任意一组待识别的闸瓦信号,输入到训练好的信号预测模型中,提取样本的深度学习特征,通过两次训练的方法来有效的判别该组信号属于正常状态或者故障状态,这样可以从分类的情况了解抱闸制动器压力的状态,可以实时直观展现抱闸闸瓦的受力分布情况,可实现抱闸装置运行状态的实时监测。
[发明]
一种基于粒子群优化案例推理的RH终点温度预测方法
申请号:
201911354297.0
状态:
审中-公开
申请日:
2019-12-25
申请人:
武汉科技大学
发明人:
刘惠康、江典蔚、鲍考明、杨贤昭、曹宇轩
公开日:
代理机构:
主分类号:
C21C7/10(20060101)
我要购买
摘要:
本发明提供一种基于粒子群优化案例推理的RH终点温度预测方法,属于封装外壳技术领域。该基于粒子群优化案例推理的RH终点温度预测方法S1:建立第一案例库;S2:计算出第一多元线性回归系数;S3:获取第一预设影响因子;S4:对属性权重进行优化;S5:对RH精炼钢水终点温度进行预测以获取预测温度。本发明中保证在多次精炼任务中依然能迅速根据当前条件运算出最合理的预测值,提高系统的可靠性和效率。
[发明]
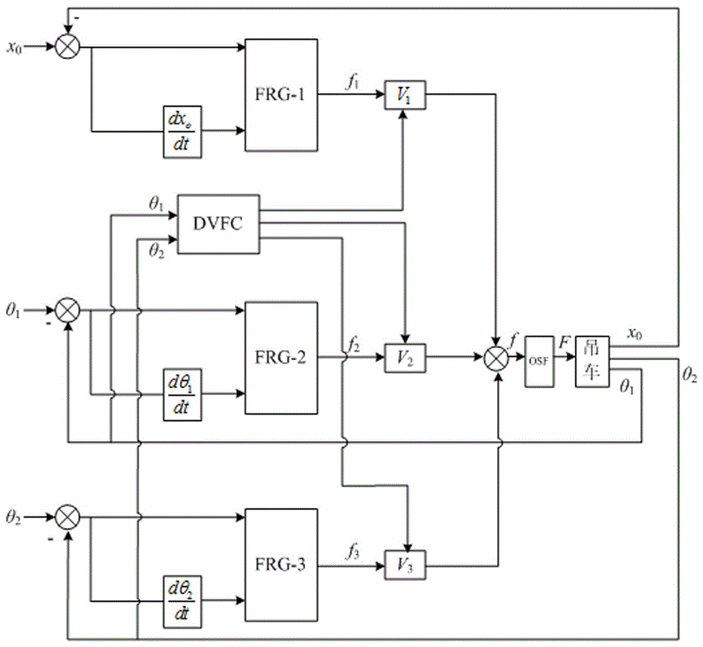
一种基于权重在线优化的分组模糊控制方法
申请号:
201911353307.9
状态:
审中-公开
申请日:
2019-12-25
申请人:
武汉科技大学
发明人:
柴琳、刘惠康、孙博文、鄢梦伟、李倩、皮瑶、曹宇轩
公开日:
代理机构:
主分类号:
G05B13/04(20060101)
我要购买
摘要:
本发明提供一种基于权重在线优化的分组模糊控制方法,属于桥式吊车控制技术领域。该基于权重在线优化的分组模糊控制方法包括如下步骤:S1:获取第一模糊输出
、第二模糊输出
和第三模糊输出
;S2:获取第一动态权重
、第二动态权重
、第三动态权重
;S3:获取实时控制输出
。本发明中首先分别使用第一分组模糊控制器、第二分组模糊控制器、第三分组模糊控制器对台车、吊钩和负载进行分组控制,然后将三个模糊控制器的输出通过动态权重因子计算得到系统输出,可以在不知道系统具体模型的情况下对系统进行稳定控制,同时解决了对于多输入系统模糊规则设计较复杂的问题,适用性强。
[发明]
一种基于系统无源性的欠驱动桥式吊车抗干扰防摆方法
申请号:
201911353306.4
状态:
审中-公开
申请日:
2019-12-25
申请人:
武汉科技大学
发明人:
柴琳、刘惠康、鄢梦伟、孙博文、皮瑶、李倩
公开日:
代理机构:
主分类号:
B66C13/06(20060101)
我要购买
摘要:
本发明提供一种基于系统无源性的欠驱动桥式吊车抗干扰防摆方法,属于桥式吊车防摆技术领域。该基于系统无源性的欠驱动桥式吊车抗干扰防摆方法包括如下步骤:S1:建立桥式吊车系统的动力学模型;S2:建立基于动力学模型的摩擦力模型和风阻模型;S3:根据摩擦力模型和风阻模型构建基于李雅普诺夫函数、用以克服系统摩擦力和阻力的控制器。本发明可以克服系统中的摩擦力及阻力,实现吊车系统的快速定位,并有效地抑制它的摆动,并且系统抗干扰能力强,具有较强得鲁棒性,在较好的实现台车的消摆定位的同时,有效的提升系统的暂态控制性能。
[发明]
一种基于异构多核的任务分配方法
申请号:
201911359758.3
状态:
审中-公开
申请日:
2019-12-25
申请人:
武汉科技大学
发明人:
胡威、甘雨、吴晶、李奕凝、刘天怡、焦强、李名奇、董勇、郭宏、吕向宇
公开日:
代理机构:
主分类号:
G06F9/50(20060101)
我要购买
摘要:
本发明公开了一种基于异构多核的任务分配方法,包括步骤:S1、构建任务优先级列表:在调度任务分配的同时进行任务列表的构建;S2、多策略任务分配,将任务插入到待机通信区间或将任务直接前驱复制到处理器闲置区间,将任务与通信时间最长的前驱节点分配到同一处理器核,将任务与通信时间最长的后继节点分配到同一处理器核,三者中选出最佳分配方案。本发明能有效选择出所有处理器核待机时间最短的分配方案,总体执行时间减少,保证了高效性;且提高了对异构多核处理器每个处理器核的利用率,由于任务执行过程中高优先级任务的通信时间被减少、原本消耗在这些任务上的能量就都被节省了下来,具有节能性。
[实用新型]
一种可吸灰式黑板擦
申请号:
201922366133.1
状态:
有权
申请日:
2019-12-25
申请人:
武汉科技大学
发明人:
马俊杰、张志康、许小伟
公开日:
代理机构:
主分类号:
B43L21/02(20060101)
我要购买
摘要:
本实用新型公开了一种可吸灰式黑板擦,包括前侧敞口的壳体和两组擦拭组件,两组擦拭组件左右间隔的装配于壳体的前侧敞口内,擦拭组件均包括两个转轴和环形的擦拭层,两个转轴均竖直设置,且左右间隔分布,转轴的上下端分别与壳体上下侧壁转动连接,转轴上同轴装配有单向轴承,单向轴承的外圈上同轴装配有齿轮,擦拭层环设于两个转轴外,且其内侧沿其周向设有与齿轮相啮合的齿槽,同一组擦拭组件中的单向轴承的外圈的转动方向相同,两组擦拭组件中的单向轴承的外圈的转动方向相反,两组擦拭组件的擦拭层分别伸至壳体的前侧,壳体内设有与擦拭层接触的刮灰件。优点:操作使用方便,能够有效的清理粉笔灰,并且不会导致粉笔灰飞散。
[发明]
一种连铸中间包顶旋型湍流控制器
申请号:
201911355352.8
状态:
审中-公开
申请日:
2019-12-25
申请人:
武汉科技大学
发明人:
倪红卫、方庆、张华、刘涛、刘成松、王家辉
公开日:
代理机构:
主分类号:
B22D41/02(20060101)
我要购买
摘要:
本发明公开了一种连铸中间包顶旋型湍流控制器,包括控制器本体和本体内的中空腔室,所述中空腔室上部设有出口,中空腔室壁面上部及檐下部设置有旋转方向一致,不超出檐的旋流导片。本发明通过在中间包湍流控制器中空腔室内壁面檐下布置导向一致的旋流导片,使钢液由钢包长水口射入湍流控制器中空强室底部产生强烈上回流时,在旋流导片的引导下产生旋流的速度场。一方面能削弱钢液回流至钢/渣界面的强度,降低湍动能,避免卷渣和钢液二次氧化,另一方面旋流产生的离心力可在很大程度上促进了钢液中非金属夹杂物的碰撞、聚集和长大,更有利于上浮去除,以达到进一步在冲击区内净化钢液的目的。
[发明]
一种露天矿边坡简易治理绿化方法
申请号:
201911357134.8
状态:
审中-公开
申请日:
2019-12-25
申请人:
武汉科技大学
发明人:
胡斌、王杰、魏二剑、崔阿能、马利遥、李京、方庆红、刘杨
公开日:
代理机构:
主分类号:
A01B79/02(20060101)
我要购买
摘要:
本发明提供了一种露天矿边坡简易治理绿化方法,包括以下步骤:S1、利用露天矿边坡现有平台,在每个边坡平台上堆置种植土,堆置的种植土顺坡外倾;S2、在种植土上播撒草种,同时,种植攀援类植物幼苗,株距≤1.5m,攀援类植物养护期控制其生长方向,向上攀爬的攀援类植物与向下攀爬的攀援类植物互相间隔设置;S3、在种植土上铺设秸秆或其他枯枝、枯草;S4、在每个边坡平台靠近边沿处设临时挡墙;S5、绿化达标后移除临时挡墙。本发明的露天矿边坡简易治理绿化方法简单易行,成本低,边坡治理绿化效果好,整个治理过程,不需施工机械,对边坡扰动小,不会对边坡造成新的破坏。
首页
上一页
71
72
73
74
75
76
77
78
79
80
下一页
尾页
当前共找到
8115
个专利记录
,当前显示页码
76/406